PARKER: 螺紋插裝閥新產品和新應用的展示 2-2
2021-05-17 10:24:02
在上一篇的文章中(螺紋插裝閥新產品和新應用的展示 2-1)跟大家一起了解了派克漢尼汾旗下螺紋插裝閥在高空作業平臺車和物料搬運設備、工程機械設備用蓄能器沖液與制動控制上的應用。今天,我們再來了解其他三個典型應用。
高壓電比例減壓溢流閥EPR083R & EPR111C
派克漢尼汾旗下的高壓電比例減壓溢流閥EPR083R是實現電子化和提高能效的推動者,這一系列產品可使行走機械達到更好性能,比如挖掘機、裝載機、起重機、拖拉機動力換擋等。
例如,機械和液控閥通常用于標準挖掘機和裝載機,動作通過機械拉桿或者液壓手柄來驅動,能實現的控制精度有限,并且機手的勞動強度大,難以達到預期的工作效率和舒適度。此外,泵驅動、離合器換擋控制和全電路制動系統(BBW)的應用也有相同的窘境。派克漢尼汾提供的這一系列電比例減壓溢流閥有著寬廣的減壓壓力范圍(見下圖表格)和鮮明的特性,可以實現非常廣泛的減壓應用:
產品特點:
1.更低的磁滯
2.更大的流量
3.400HZ PWM脈寬調制信號(最佳)
4.無動態密封圈
5.標準螺旋式應急手動裝置
6.“D型”聚氨酯密封圈不再需要擋圈
該系列電比例減壓溢流閥可選新的焊接整體式過濾網選項,
- 即便在高污染的油液和嚴苛溫度條件下,也有助于延長閥使用壽命更長。
- 此外,該產品可自行排出空氣,穩定性更高,調試及后期拆卸維護更簡單。
目前,該產品不僅在某知名農業機械制造商的大馬力拖拉機中得到廣泛使用,
同時也廣泛用于礦用大噸位自卸車,典型應用如下:
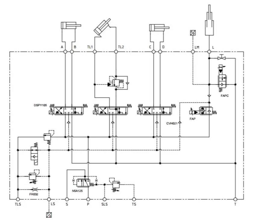
3位5通電磁開關/電磁比例方向控制閥、LS信號單向閥和支路泄油調速閥
簡易負載敏感系統通常與定量齒輪泵配合使用,節能效果靠近負載敏感系統,成本上則靠近定量系統,是一個非常經濟實用的解決方案。其典型的油路里包含溢流功能的邏輯元件、3位4通電比例方向閥、壓力補償閥、LS單向閥、梭閥、平衡閥或者液壓鎖、LS信號支路排油調速閥、壓力控制閥等元件,如果多路閥混合,則系統主閥組設計上非常復雜,且容易出錯,存在故障不宜分析、加工難度大、體積大、成本高等諸多不利因素。
派克漢尼汾推出新型3位5通電磁開關和電磁比例方向控制閥,內嵌式LS信號單向閥,固定流量的LS支路排油調速閥,可大大簡化油路設計,閥塊體積減少40%以上,優化成本,提升盈利能力。目前,可提供的3位5通方向閥DSHY105 和 DSPY105 機能如下:
LS信號支路單向閥CVH021:
LS 支路排油調速閥FR032:
優化的油路圖參考下圖(僅供參考):
目前,該產品在高空作業車、電動叉車、掃地車、車載式起重機、蜘蛛車等場景應用廣泛,主要用于轉向控制、貨叉移動、上車回轉等功能。
先導壓力控制閥
先導壓力控制閥以壓力控制穩定、壓力上騰小、溢流曲線平滑而受到應用技術人員的廣泛歡迎。顧名思義,先導,需要小流量的壓力油作用于先導級,往往通過阻尼細長孔引導壓力油進入到先導級,通過先導級的開啟和關閉,改變主級閥芯上下壓差來實現主閥芯的開啟和關閉,從而實現對大流量液壓油的壓力控制。
然而,在實際工況下,由于阻尼細長孔對油液清潔度的要求很高,一些細微的雜質很容易堵塞先導級細長孔,導致先導級失壓,壓力閥失效,進而導致設備停機、停產。為了更有效地應付惡劣工況,降低油液污染對壓力控制閥的影響,派克漢尼汾對先導級壓力控制閥進行優化升級,改善進油穩定性的同時,在先導細長孔入口段增加了焊接式整體高強度過濾網,局部紊流自清洗功能,從而降低油液污染對閥正常工作的影響。該產品目前在國內一家著名的工程機械制造商處得到廣泛使用,開啟和溢流特性優異,壓力曲線受溢流流量的變化影響小,對系統起到了非常好的保護作用。
產品具體改進細節如下:
螺紋插裝閥產品范疇寬廣,應用靈活多樣。為了更加快速響應客戶新產品開發需求,派克漢尼汾針對260多種螺紋插裝閥準備了安全庫存,95%以上的插裝閥和集成閥組樣品交貨時間不超過1個月。
